KAIYUN(中国大陆)官方网站-KAIYUN助你迈向成功

KAIYUN入口:《江西省直播电商发展全景分析报告(2025)-KAIYUN

KAIYUN

KAIYUN入口:《江西省直播电商发展全景分析报告(2025)

小编

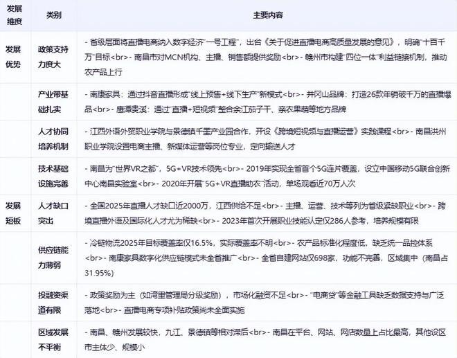
  近年来,我国直播电商行业呈现快速增长态势,在释放消费潜力、畅通国内循环、拓展就业创业空间、赋能产业转型升级、助力乡村振兴、打造高质量消费供给体系等方面发挥了积极作用。

  在此背景下,中国商业联合会直播电商委副会长单位网经社电子商务研究中心借助AI大模型,推出《全国各省市直播电商发展全景分析报告》大型策划,通过发展现状、规模结构、产业链生态、区域发展特点及面临的挑战与机遇等维度深度解码34省/直辖市/自治区、130座城市的跨境电商生态,拟将发布共计164份报告。

  截至2025年8月,江西省已形成以南昌为核心、赣州为特色、多市协同发展的直播电商格局,拥有超过25万带货主播、5700多家直播电商网店,2024年网络商品交易总额达1655.KAIYUN中国网站7亿元,其中直播电商贡献显著。(AI生成内容或存在偏差,内容仅供参考)

  本报告基于最新市场数据与行业研究,全面分析江西省直播电商产业的发展现状、区域格局、技术创新与业态升级,并深入探讨政策环境与未来发展趋势,为行业参与者和政策制定者提供参考。

  江西省直播电商产业近年来呈现爆发式增长。根据江西省市场监督管理局发布的《江西省网络商品交易市场分析报告》数据,2021年上半年,江西省网络主体达到353,278家,其中交易类主体300,499家,非交易类主体52,779家。交易类主体中,国内主流电商平台辖区内网店数量最多,达到299,076家;辖区内自建交易网站数量为1,237家;辖区内电商平台数量为186家。2022年,江西省网络主体增长至475,424家,交易类主体418,168家,非交易类主体57,256家。交易类主体中,网络餐饮平台店铺数量最多,达到221,424家;国内主流交易平台网店数量为184,831家;直播电商网店数量为11,178家;辖区内自建交易网站数量为642家;辖区内交易平台数量为93家。

  2023年,江西省网络主体进一步扩张至812,061家,交易类主体603,122家,非交易类主体208,939家。交易类主体中,国内主流交易平台辖区内网店数量最多,达到312,160家;网络餐饮平台店铺数量为221,424家;直播带货主播数量为43,059家;微店平台网店数量为21,040家;直播电商网店数量为4,335家;辖区内自建交易网站数量为817家;辖区内交易平台数量为87家。2024年,江西省网络主体达到833,628家,其中交易类主体594,147家,非交易类主体239,481家。交易类主体中,国内主流交易平台辖区内网店数量最多,达到299,999家;网络餐饮平台店铺数量为239,965家;微店平台网店数量为22,391家;带货主播25,335家;直播电商网店数量为5,710家;辖区内自建交易网站数量为698家;辖区内交易平台数量为49家。

  交易规模方面,2021年上半年,江西省网络商品交易总额达到787.78亿元,其中,国内主流电商平台网店交易额最高,达到786.19亿元,占网络商品交易总额的99.8%;辖区内自建交易网站的交易额为1.24亿元,占网络商品交易总额的0.16%;辖区内电商平台的交易额为0.35亿元,占网络商品交易总额的0.04%。2023年,江西省网络商品交易总额达到1,637.86亿元,其中,国内主流交易平台网店交易额最高,达到1,634.89亿元;辖区内自建交易网站的交易额为2.29亿元;辖区内交易平台的交易额为0.68亿元。2024年,江西省网络商品交易总额进一步增长至1,655.70亿元,其中,国内主流交易平台网店交易额达到1,653.06亿元,占比99.8%;辖区内自建交易网站的交易额为2.11亿元;辖区内交易平台的交易额为0.53亿元。

  区域分布上,辖区内电商平台主要集中在南昌市,2021年占比32.80%,2023年占比35.48%,2024年占比31.03%。南康区作为赣州家具产业带核心区域,拥有全国首个抖音家具类目直播基地,2023年电商销售额达21.6亿元,其中家具交易总额达19.5亿元,刷新线上交易纪录。南昌市在辖区内电商平台、自建网站及非执照网店中占比最高,同时拥有多个特色直播电商基地,如湾里管理局电商直播产业园和青山湖区江西流量经济产业园。2024年,南昌市网络餐饮平台店铺数量为239,965家,占全省总数的24.50%,成为餐饮类直播电商的主要聚集地。

  平台特点方面,江西省直播电商主要依托国内主流电商平台(如淘宝、京东、天猫)和新兴短视频平台(如抖音、快手)。2024年,抖音平台在江西的直播销售额位居全国第七,商家数量位居全国第八,成为江西直播电商的重要增长极。同时,辖区内自建交易网站数量相对较少,2024年仅为698家,且主要集中在南昌市(占比31.95%),经营主体以有限责任公司为主(占比64.87%),注册资本100-300万的最多(占比27.91%),存续时间多在8年以上(占比30.72%)。

  用户群体方面,2025年上半年数据显示,Z世代(1995-2009年出生)贡献了江西省直播电商40%的消费力,成为主要活跃人群。同时,新老族(50-75岁)群体也展现出强劲的消费潜力,特别是在适老家具、中老年服装、中老年食品等领域。这一一老一少的消费结构特征,反映了江西省直播电商市场的多元化和细分化趋势。

  主播群体方面,截至2024年底,江西省直播带货主播数量达25,335人,其中赣州市数量最多,占全省抖音直播带货主播总数的21.40%。南昌市在非执照公示网店、执照公示网店数量均居第一,服饰鞋包、家具建材、食品酒饮行业执照公示网店数量居前三位。执照公示网店经营主体注册资本100万-300万的网店最多,占总量的34.55%;存续时间1-3年的占比最高,达40.23%。

  2025年1-8月,江西省直播电商继续保持良好发展势头。春节期间(2025年1-2月),全省发动商家和电商企业联动开展2025全国网上年货节配套活动千余场,带动线上消费保持积极向好态势。据省商务厅监测数据,春节假期前7天全省网络零售额达51.6亿元,同比增长13.8%。其中,吉安市举办电商直播活动百余场,参与企业500余家,直播带货水南腐竹、遂川板鸭、绿海茶油等百余款井冈山区域公用品牌农产品,实现销售增长30%以上;鹰潭市整合余江茄子干、亲农果蔬等农特品牌,举办扶贫农特产品线上年货节,线上直播间观看访问人流量达400万次,现场交易额1,200万元,意向性订单3,600万元;宜春市以线下大集+线上带货+宣促推介的方式,举办冻米糖直播节等网上年货集市活动,春节假期前7天累计参加商户388户,直播间参与人次达96万余人次,销售额4,000余万元,同比增长15%左右。

KAIYUN入口:《江西省直播电商发展全景分析报告(2025)(图1)

  江西省直播电商发展以《关于促进直播电商高质量发展的意见》为指导,明确到2025年实现十百千万目标:建设10家具有较强辐射带动作用且年直播销售规模亿元以上的直播电商基地;培育100家带动年直播销售规模超千万元且实现盈利的MCN机构;打造1000个年直播销量百万元以上的直播电商品牌;孵化10,000名粉丝数过万的带货主播,带动全省年直播销售额超千亿元。

  基地建设方面,江西省商务厅制定了《江西省直播电商基地建设指南(2024版)》,明确直播电商基地需具备内容制造、视频技术、直播场景等一站式直播基础设施,功能区域包括直播区、选品区、培训区等,并设置基地区域建设参数(如直播间数量、主播规模等)。南昌青山湖区江西流量经济产业园已建成并引入头部平台(如字节跳动、抖音),提供一站式直播供应链服务,成为省级示范基地标杆。南康区作为国家级电商示范基地,已建成全国首个抖音家具类目直播基地,并出台2023-2025年行动计划,明确信用评价体系、税收优惠、人才培训及租金补贴等措施。

  《关于促进直播电商高质量发展的意见》提出12项重点任务:建设直播电商基地、培育直播电商企业、构建直播电商供应链、加强人才培育和引进、创新直播电商投融资服务、推动传统商贸转型、赋能农产品网络上行、促进赣品数字化出海、深化与直播平台合作、打造多元化应用场景、举办直播电商系列活动、加快新技术直播应用。

  保障措施包括:加强组织领导,形成政府引导、市场主导、行业商协会搭桥的政企联动局面;优化政策支持,发挥商务发展专项资金引导作用,鼓励市县设立直播电商配套资金;发挥协会作用,鼓励行业商协会设立直播电商分支机构,研究制订直播电商从业人员行为和内容管理的标准规范;加大宣传力度,对直播电商业态模式、典型案例、示范标杆开展广泛报道,提升社会各界电商直播应用意识。

  南昌市湾里管理局出台《促进电商直播产业园发展扶持办法》,对引进MCN机构、培育主播、直播销售额等方面提供奖励:对符合《南昌市国内知名电子商务企业认定标准》在园区落户的国内知名电商企业,给予50万元一次性奖励;对年营业额达到1000万元以上的网红经纪公司,给予15万元一次性奖励;对培育电商主播(签订1年以上劳动合同并缴纳社保的),每新增一名带货销售额达到500万元、1000万元、3000万元、5000万元以上的主播分别给予1万元、3万元、5万元、10万元奖励;对采用直播方式销售自有品牌产品的企业,直播纳税销售额达500万元(含)-1000万元、1000万元(含)-3000万元、3000万元(含)-5000万元、5000万元以上的,分别一次性给予5万元、10万元、15万元、25万元奖励。

KAIYUN入口:《江西省直播电商发展全景分析报告(2025)(图2)KAIYUN中国网站ngyue.ws.126.net%2F2025%2F0829%2Fafbc30c2j00t1qjgl001kd000ic00dvm.jpg&thumbnail=660x2147483647&quality=80&type=jpg width=660 height=499 />

  赣州市出台《电商进乡镇进农村三年行动方案(2024-2026年)》,提出打造货源+电商+直播新模式,建设一批电子商务直播基地,孵化一批具有一定影响力的带货主播。目标到2026年,培育一批农村电商领跑县和年网络销售额超1亿元的电商强镇,力争全市网络零售额突破800亿元,农村产品网络零售额不低于100亿元。

  景德镇市依托千墨跨境电商产业园,与高校合作培养留学生直播人才,推动陶瓷产品通过直播电商走向国际市场。

  农产品上行是江西省直播电商的重要应用场景。井冈山农产品区域公用品牌通过抖音直播基地打造了26款年销售破千万的榜单爆品,包括泰和乌鸡水南腐竹井冈糯米笋等。截至2024年底,井冈山品牌累计授权企业达397家,涵盖粮油、果业、畜禽、蔬菜等八大产业,带动农产品销售额突破130亿元,并出口至欧美、中东、东南亚等20多个国家和地区,累计出口额达11亿元。

  南康家具产业带通过抖音直播实现爆发式增长,形成线上预售+线下生产的新型销售模式。2023年,南康家具市场带动其所在地电商交易总额突破600亿元,双11期间电商销售额达21.6亿元,其中家具交易总额达19.5亿元。南康区构建了交易市场反馈—研发设计调整—智能制造生产—电商平台销售—物流配送安装的全产业链闭环,实现了由展会订单向网络预售、线下销售向线上接单、由以产定销向以销定产、区域品牌向国际品牌、传统外贸向全球零售的转变。

  鹰潭市贵溪网上年货节助农直播间通过直播+短视频模式,整合余江茄子干、亲农果蔬等农特品牌,2025年春节期间线上直播间观看访问人流量达400万次,现场交易额1,200万元,意向性订单3,600万元。

  1.母子商标管理:井冈山农产品区域公用品牌实行母子商标管理,目前已注册3大类普通商标的18个子项,并积极推进品牌扩项注册,申报集体商标和海外商标。

  2.四位一体利益链接机制:赣州市构建农户、电商企业、电商合作社、电商产业基地四位一体利益链接机制,以电商龙头企业为带动,以合作组织为纽带,以基地建设为基础,一手抓产业推动和农产品电商供应链体系,一手抓合作组织建设和电商服务体系。

  3.产业大脑全链数字化:南康家具产业通过产业大脑实现设计、生产、销售全链数字化,建成国际木材集散中心、共享喷涂中心等基础设施,推动4500家企业上云,打造一网五中心,提升产业链协同效率。

  传统商贸转型是江西省直播电商的另一重要应用场景。南昌市枫林夜市通过夜市+直播模式,为摊主提供直播技能培训,搭建专业直播舞台,每日带来才艺表演、脱口秀等互动节目吸引客流。该模式不仅成为引流工具,还成为食品安全的阳光监督,开放式制作过程通过镜头实时呈现,让消费者吃得放心。数据显示,直播为夜市带来50%的客源增长,线上流量持续反哺线下消费,形成注意力经济向实体经济转化的闭环,创新了文旅消费的互动体验形式。

  南昌市青山湖区打造以电商+直播为新业态的产业集群,2025年一季度成功引进了悦胜信网络直播中心、58同城渠道服务中心、主持人IP孵化平台等数字经济项目,发展后劲更足。在江西直播生态园里,主播们通过镜头直播带货,已有抖趣科技等9家本地机构入驻,帮助企业优化流量数据,提升业绩水平。

KAIYUN入口:《江西省直播电商发展全景分析报告(2025)(图3)

  1.摆摊+直播模式:南昌夜市摊主通过直播实现客源增长50%,形成线上引流+线下消费闭环。如枫林夜市的王立选在摊位前架起手机开直播,3000名粉丝在线观看他制作铁板烤串,线上客源占一半,月营业额稳定在4万元。

  2.用户体验+视频分享新运营模式:引导传统商贸企业利用品牌渠道和线下门店优势,开拓用户体验+视频分享新运营模式,推动直播电商与夜经济融合发展,开展网红探店店长分享摊主展播等夜消费直播,丰富吃住行游娱夜间线.云观景云逛街模式:

  跨境贸易是江西省直播电商的重要拓展方向。景德镇市千墨跨境电商产业园与高校合作培养留学生直播人才,推动陶瓷产品通过直播电商走向国际市场。宜春市日耀跨境贸易服务有限公司招聘英语专业直播主播,推动本地特色产品出口。

  江西省商务厅明确提出促进赣品数字化出海,支持跨境电商综试区发展直播电商,鼓励跨境电商产业园加大头部跨境直播电商企业招引力度,构建跨境直播电商生态链。引导跨境电商企业开展国际直播电商业务,培养一批精通外语、熟悉产品、了解国外消费习惯的中外主播。推动跨境电商O2O体验店与网红直播相结合,开展线上探店寻货活动,利用线上展会、社交媒体、搜索引擎等渠道,以视频和直播形式进行江西商品全球推广销售。

KAIYUN入口:《江西省直播电商发展全景分析报告(2025)(图4)

  :南昌作为世界VR之都,拥有完善的5G+VR基础设施。2019年,江西移动在南昌八一广场、红谷滩等区域率先实现江西省首个5G网络连片覆盖,并正式揭牌中国移动5G联合创新中心南昌开放实验室。2020年,南昌电信、南昌日报社联合主办助力脱贫,我们在行动-5G+VR直播带你看特产活动,这是南昌市扶贫村首次采用5G+VR技术的直播活动,半小时吸引近70万人的观看。

  :2025年全国直播电商人才缺口近2000万,江西省虽开展互联网营销师职业技能等级认定考试(2023年11月首次开考,286名考生参加直播销售员、视频创推员五级评价认定),但实际人才数量与缺口差距显著。主播、运营、技术等岗位均被列为省级紧缺职业,特别是跨境电商直播所需的外语人才和国际化主播更为稀缺。

  :推广云计算、大数据、物联网、人工智能、元宇宙等新技术和全息直播、在线试穿等新模式应用,促进直播与5G+VR/AR等技术融合,探索开展人、货、场的数字化感官立体体验,构建多元化直播电商应用场景;在农业领域,利用物联网远程监控、质量安全追溯等手段,打造沉浸式农产品直播体验;在工业领域,通过5G+VR技术实现虚拟工厂参观、产品溯源直播,增强消费者信任与参与感。

KAIYUN入口:《江西省直播电商发展全景分析报告(2025)(图5)

  支持大中专院校开设直播电商课程,如江西外语外贸职业学院将《跨境短视频与直播运营》课程搬到直播间,学习直播销售的技巧、与消费者互动的艺术以及产品推广的有效方法;鼓励行业商协会、MCN机构、直播电商机构分类开展直播电商培训、承办直播电商赛事;推动省外赣籍直播电商企业家和网络主播回乡创业,提供项目融资、场地入驻、产品对接等政策支持;鼓励企业设立直播培训中心和引进沿海发达地区直播团队,如南康区已累计培训电商人才1.27万人次和电商企业骨干800人次。

  :2025年1-5月,江西省社会消费品零售总额同比增长5.0%,最终消费支出对GDP增长的贡献率达52%,成为经济增长的主引擎。其中,网络零售额同比增长8.5%,远高于全国平均水平。高技术产业、数字经济与实体经济融合、智能制造等方面取得显著成绩,1-5月,全省规模以上高技术制造业增加值同比增长14.3%,远超全国平均水平。

KAIYUN入口:《江西省直播电商发展全景分析报告(2025)(图6)

  1.75亿花了个寂寞!支出仅逊英超BIG6 6亿豪门3轮不胜 拿什么争冠

  打造儿童阅读环境,除了这本书,还适合读哪些? 暑期共读·《打造儿童阅读环境》

  三星 Galaxy S26 Edge 电池通过 3C 认证,额定容量 4078mAh

  骁龙8 Elite Gen5频率确定:4.61GHz,多品牌迭代旗舰齐上阵

  伊姐周六热推:电视剧《十二封信》;电影《死神来了:血脉诅咒》......