KAIYUN(中国大陆)官方网站-KAIYUN助你迈向成功

《江苏省直播电商发展全景分析报告(2025)-KAIYUN

KAIYUN

《江苏省直播电商发展全景分析报告(2025)

小编

  近年来,我国直播电商行业呈现快速增长态势,在释放消费潜力、畅通国内循环、拓展就业创业空间、赋能产业转型升级、助力乡村振兴、打造高质量消费供给体系等方面发挥了积极作用。

  在此背景下,中国商业联合会直播电商委副会长单位网经社电子商务研究中心借助AI大模型,推出《全国各省市直播电商发展全景分析报告》大型策划,通过发展现状、规模结构、产业链生态、区域发展特点及面临的挑战与机遇等维度深度解码34省/直辖市/自治区、130座城市的跨境电商生态,拟将发布共计164份报告。

《江苏省直播电商发展全景分析报告(2025)(图1)

  截至2025年,江苏省直播电商GMV规模预计突破2000亿元,位居全国前列,其中直播+产业带模式成为核心驱动力。南通家纺、常熟服装、启东海鲜等产业带通过直播电商实现销量增长60%以上,成为全国标杆。(AI生成内容或存在偏差,内容仅供参考)

  本报告基于最新市场数据与行业研究,全面分析江苏省直播电商产业的发展现状、区域格局、技术创新与业态升级,并深入探讨政策环境与未来发展趋势,为行业参与者和政策制定者提供参考。

  江苏省直播电商市场规模持续扩大,已成为全国直播电商发展的先行省份。截至2025年7月,江苏省直播电商GMV预计突破2000亿元,同比增长超过25%,位居全国前列。这一增长主要得益于直播+产业带模式的深度应用及数字经济与实体经济的融合发展。

  从城市分布来看,江苏省直播电商呈现多点开花、区域协同的特点。全省主要直播电商城市包括苏州、南通、常熟、宿迁、连云港等,其中苏州直播电商零售额达1141.6亿元(2024年数据),位居全省第一;南通家纺产业带通过直播电商实现销量增长60%以上;常熟服装产业带2024年直播交易额达772.3亿元,同比增长17.73%。此外,无锡、常州、盐城等城市也在积极探索直播电商与本地优势产业的融合路径。

《江苏省直播电商发展全景分析报告(2025)(图2)

  全省直播电商产业带主要集中在纺织服装、家纺、汽车配件、海鲜加工、农产品等传统优势产业领域。据《2024抖音电商产业带发展报告》显示,过去一年,来自全国产业带地区的1.7亿款商品在抖音电商售出154亿单,其中江苏产业带销售额位居全国第三,展现了强大的市场竞争力和消费吸引力。

  江苏省直播电商产业带主要依托本地制造业和农业优势,形成了多个特色鲜明的产业带。以下是几个代表性案例:

  南通家纺产业带:作为世界家纺看中国,中国家纺看南通的产业带,南通家纺通过直播电商实现销量增长60%以上。2023年,南通家纺产业带年成交额超2400亿元,占全国床品市场85%以上,日快递包裹量超300万件。2024年,南通家纺产业带与抖音电商合作,通过产业成长计划系统化、规模化扶持产业带和中小商家,提升地方产品知名度。

  常熟服装产业带:常熟作为服装之城,通过直播电商实现三重升级。2024年,常熟市抖音直播电商交易额达772.3亿元,同比增长17.73%。常熟服装企业在抖音电商平台上通过直播带货的方式,实现了销售模式的创新和突破。同时,常熟率先引入AI技术赋能直播电商,如AIGC服装设计(效率提升10倍)、数字人直播(24小时运营,成本降低65%)等,成为技术赋能的标杆。

  启东海鲜产业带:南通启东市位于长江入海口,拥有丰富的海鲜资源。2024年双11期间,启东海鲜通过直播带货销售额达1.2亿元。通过吕四港海鲜加工园和吕四港冷链物流园的建设,启东海鲜产业带实现了冷冻海鲜的全程冷链,损耗率从15%降至5%,电商销售额占海鲜总销售额的50%以上。

  盐城稻虾产业带:盐城大丰区通过稻虾共作+冷链模式,结合直播电商拓展市场。2024年,盐城稻虾产业带通过直播电商实现小龙虾保鲜期从2天延长至7天,带动农户增收超6亿元,户均增收2万元。

  常州汽配产业带:常州汽配产业通过积木化供应链模式,降低运输成本,提高利润。江苏牛赛网供应链管理有限公司为产业带提供柔性供应链服务,实现小批量快反,月均销售200万件,库存周转率提升40%,物流成本降低25%。

  江苏省直播电商行业主体构成多元,主要包括MCN机构、直播基地、品牌自播团队及个人主播等。截至2024年底,全省带货主播达3.2万个,位居全国第三;直播场次超493.8万场,同比增长125.4%;吸引消费者观看448亿人次,同比增长637.1%。

  从主播群体来看,江苏省形成了三波主播群体:第一波是夫妻档转型而来,第二波是传统电商转型而来,2024年估计出现第三波新群体,这些新的主播团队需要从达人思维转向供应链与代运营服务思维,实现商业模式多元化变现。

  从业人员方面,江苏省直播电商行业已形成较为完整的产业链,包括主播、运营团队、供应链管理、数据分析等岗位。据《网络主播新职业发展报告》显示,预计到2025年我国直播行业的人才缺口将达1941.5万人,江苏省作为直播电商大省,人才缺口尤为突出。为应对这一挑战,张家港市计划到2025年孵化1000名直播电商人才,常州市联合6所高校每年培养跨境电商相关行业人才800人。

  直播+产业带模式是江苏省直播电商发展的核心模式,通过将直播电商与本地优势产业带结合,实现产业数字化转型和品牌化升级。该模式的主要特点包括:

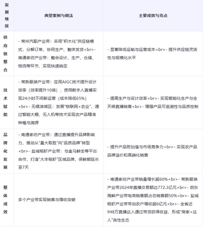
  供应链整合:产业带通过集中优势资源,形成规模化、标准化的供应链体系。例如,常州汽配产业带通过积木化供应链模式,将订单产品进行分解,把细分后的部分订单交给其他企业做,最后以小而散产品整体打包发出,大幅度降低运输成本。

《江苏省直播电商发展全景分析报告(2025)(图3)

  技术赋能:AI、物联网等技术在直播电商中的深度应用,提升了产业带的生产效率和产品创新速度。常熟服装产业带通过AIGC技术提升服装设计效率(效率提升10倍),通过数字人直播技术实现24小时运营,成本降低65%。无锡滨湖区物联网+农业模式通过智能大棚、无人机等物联网技术实现农产品的精准种植和销售。

  品牌化路径:直播电商不仅带来销售增长,更推动产业带品牌化发展。南通家纺产业带通过直播电商提升品牌知名度,实现从量取胜向质取胜的转变。盐城稻虾产业带通过直播电商与盒马鲜生等平台合作,销售大丰稻虾品牌产品,延长产品保鲜期至7天,提升产品附加值。

  成效总结:通过直播+产业带模式,江苏省多个产业带实现了显著增长。南通家纺产业带销量增长60%以上,常熟服装产业带直播交易额达772.3亿元(2024年),启东海鲜产业带电商销售额占总销售额50%,盐城稻虾产业带带动农户增收超6亿元。此外,该模式还创造了大量就业机会,近948万的直播达人通过为产业带商家带货获得了收益,形成了商家与带货达人之间的良性互动。

  随着全球化进程加速和跨境电商政策支持,直播+跨境电商模式在江苏省迅速发展。该模式的特点包括:

  国际化布局:江苏省直播电商企业积极拓展海外市场,特别是东南亚、中东等一带一路新兴市场。南通家纺产业园将引入省市优质国际性展会资源,鼓励企业用足用好各级外经贸激励政策,加大东盟、中东、中亚、东欧等一带一路新兴市场开发力度,通过换市场实现保份额。盐城新能源产业带通过跨境电商平台拓展海外市场,2024年上半年产业园销售额6.2亿元,同比增长60%。

  技术创新:AI技术在跨境电商中的深度应用,提升了运营效率和用户体验。例如,江苏牛赛网供应链管理有限公司自主研发的智能化数字柔性供应链系统,为产业带生产制造商提供家纺产品跨境出口销售和工厂柔性供应链智能化数字转型孵化服务,让传统批量规模化生产向高度集成柔性供应转变。雅迪科技集团通过AI营销工具助力家具品牌Google关键词首页排名,社媒粉丝增长50%。

  政策支持:江苏省政府出台《江苏省推进跨境电商高质量发展行动计划(2023-2025年)》,明确到2025年打造30个以上跨境电商特色产业带,建设120个以上跨境电商产业园,培育600家以上行业领先、国际竞争力较强的跨境电商企业。同时,支持有条件的地方打造地方产业带展示选品中心,与知名跨境电商平台合作设立跨境电商企业线上专区,探索一区一品发展模式。

  成效总结:通过直播+跨境电商模式,江苏省多个产业带实现了国际化拓展。南通家纺产业带通过跨境电商拓展国际市场,2024年月均销售成交150万件,服务国内外电子商务在线余家,孵化家纺产业带产品出海跨境专供和工厂柔性供应链智能化数字转型企业100余家。盐城新能源产业带2024年上半年销售额6.2亿元,同比增长60%。雅迪科技集团产品出口100多个国家,全球用户数量超7000万人,在越南、德国建立海外生产基地和欧洲运营中心。

  江苏省积极探索直播+乡村振兴模式,通过直播电商助力农产品销售和农村产业发展。该模式的特点包括:

  农产品上行:直播电商为农产品提供直接销售渠道,减少中间环节。例如,江宁区溪田生态农业园通过电商直播与当地绿色生态农业、特色旅游业相结合,进一步开拓产业链源头及各种环节,不仅发展第一产业,而且向第二、三产业延伸协调发展,实现产业链延长化,带动当地农村经济更快发展。

  人才培育:江苏省通过苏货直播培训课程,按计划分批次培养800名网络主播,推动农村电商人才队伍建设。张家港市计划到2025年孵化1000名直播电商人才,常州市联合6所高校每年培养跨境电商相关行业人才800人。

  品牌建设:直播电商助力农产品品牌化发展。江宁区七仙大福村打造了属于自己的品牌大米,通过优质直播和媒体宣传,加速形成了农产品品牌,不仅促进了农村经济发展,也带动了周边旅游业的兴旺。此外,江苏省还推动非遗产品数字化,通过与敦煌研究院合作,将非遗产品数字化,打造数字文创+实体商品的跨境销售模式。2025年一季度,平台非遗商品海外销售额同比增长230%,其中贵州蜡染传承人杨女士的订单中,海外客户占比达40%。

  成效总结:通过直播+乡村振兴模式,江苏省多个县域实现了电商销售额的快速增长。2024年参与1139乡村振兴计划的县域,电商销售额平均增长190%,带动就业岗位12万个。某贫困县通过该通道销售猕猴桃,溢价率达35%,农户收入增长2.1倍。此外,直播电商还推动了农村一二三产业的融合,形成了企业+合作社+农户的模式,农户通过房屋入股、劳务就业、分红等方式参与其中,实现增收。

  江苏省直播电商行业面临严重的人才短缺问题,尤其是复合型人才短缺。截至2024年底,全省农村电商人才缺口达5万人,数字农业人才缺口达3万人。据《网络主播新职业发展报告》显示,预计到2025年我国直播行业的人才缺口将达1941.5万人,江苏省作为直播电商大省,人才缺口尤为突出。

  专业人才不足:直播电商需要既懂直播运营又懂供应链管理、数据分析等多领域知识的复合型人才。目前,江苏省这类人才较为稀缺,企业难以快速组建专业的直播团队。孙镭表示,想快速地组建20多人的跨境电商团队,在江苏不太容易,而在广州一个月之内就能完成。

《江苏省直播电商发展全景分析报告(2025)(图4)

  技能结构失衡:现有人才中,头部主播均是草根创业,从微商或博主转型而来,以产品自播为主,社会化直播人才培育尚在完善中。企业在直播业务发展中,缺乏专业主播支撑。同时,随着AI技术在直播电商中的广泛应用,传统主播的技能结构需要升级,以适应AI辅助直播的新要求。

  培训体系不完善:虽然江苏省已成立直播电商产业联盟,开展系列化、实操型直播电商培训,但培训覆盖面和深度仍有不足。课程累计观看超过3000人次,但相对于庞大的人才缺口,仍显不足。

  MCN机构招引培育困难:直播基地内MCN机构招引培育困难,引进的MCN机构业务发展不畅,本地化主播团队组建难,未能对地方产业发展形成有效支撑。部分直播基地在政策红利过后留存困难,难以持续运营。

  区域发展不平衡:苏南地区,如苏州、无锡、常州等地,直播电商发展水平较高;而苏北地区,如徐州、淮安、宿迁等地,直播电商发展相对滞后。2024年,苏南农村居民人均可支配收入达3.5万元,产业融合带动收入占比达45%;而苏北地区,这一比例明显偏低。

  基础设施不完善:部分直播基地主要建设在城市或园区内,产品的生产和供应大部分位于县域,一定程度上存在产销脱节,直播基地的选品、供应存在困扰。此外,物流成本偏高也是制约直播基地发展的重要因素。

  税收政策风险:江苏省部分城市提供税收洼地政策,如徐州、苏州等地的增值税返还40%-45%政策,但企业若未匹配地方产业或业务真实性不足,可能面临稽查风险。根据材料[37]、[40]显示,税务稽查主要关注年销售额50万以上的店铺、突然大额交易、频繁用个人账户收款等情况,违规企业将面临补税、滞纳金、罚款三件套。

  品牌认知度低:尽管江苏省拥有苏农优品等区域公用品牌,但品牌影响力有限,与浙江绿茶、山东苹果等知名品牌相比,市场竞争力较弱。例如,大丰稻虾品牌认知度在全国范围内仅为30%,启东海鲜品牌认知度仅为25%。

  精深加工能力薄弱:江苏省农产品加工产值较高,但精深加工率仅为40%,远低于发达国家70%以上的水平。加工主要集中在初级加工,如冷冻、烘干等,精深加工产品,如生物制品、功能食品等占比较低。

  区域发展不平衡:苏南地区,如苏州、无锡、常州等地,产业融合水平较高;而苏北地区,如徐州、淮安、宿迁等地,产业融合水平相对滞后。这种不平衡导致直播电商资源向苏南地区集中,苏北地区发展受限。

  冷链物流体系不完善:部分产业带如启东海鲜、盐城稻虾等对冷链物流依赖度高,但冷链物流体系仍不完善,制约了产品销售范围的扩大。

  缺乏统一标准:带货规范尚未建立,产品品控、带货佣金、职业行为等随意性大,缺乏行业标准。部分企业仍存在虚假宣传、数据造假等问题,影响行业健康发展。

  税务合规压力:2025年6月23日,国家税务总局发布《互联网平台企业涉税信息报送规定》,要求平台企业定期报送经营者、从业者的身份信息与收入信息,这给直播电商企业带来了较大的合规压力。企业需调整财务策略,如个体户经营、成本凭证管理等,以适应新的税务监管环境。

《江苏省直播电商发展全景分析报告(2025)(图5)

  消费者权益保护不足:直播电商消费者权益保护机制不完善,退货率高、纠纷处理效率低等问题突出。2024年,某服装品牌通过AI实景直播,单月GMV突破50万元,但退货率仍高达18%。消费者对直播电商的信任度有待提高。

  跨境数据安全风险:随着直播电商国际化发展,跨境数据安全风险日益凸显。江苏省在跨境数据安全保护方面尚未形成完善的监管体系,存在数据泄露、违规使用等潜在风险。

  江苏省政府高度重视直播电商行业发展,出台了一系列政策支持直播电商与实体经济融合发展。省级政策框架主要包括:

  《江苏省十四五数字经济发展规划》:该规划提出到2025年,数字经济核心产业增加值占地区生产总值比重超过10%,数字经济成为江苏高质量发展的重要支撑。规划强调数字技术与经济社会各领域全面融合,构建数字化融合场景供给多元态势,以场景应用为抓手,完善融合发展生态体系。

  《江苏省推进跨境电商高质量发展行动计划(2023-2025年)》:该计划明确到2025年,全省跨境电商在产业集聚、主体培育和服务体系建设等方面取得重要突破,打造跨境电商特色产业带30个以上,建设跨境电商产业园120个以上,培育行业领先、国际竞争力较强的跨境电商企业600家以上,重点培育公共海外仓100个以上。

  《直播电商监督管理办法(征求意见稿)》:2025年6月10日,江苏省发布《直播电商监督管理办法(征求意见稿)》,提出信用分级管理、数据跨境流动监管等要求,推动行业规范化发展。该办法是江苏省对直播电商行业进行规范管理的重要举措,将为行业健康发展提供制度保障。

  《江苏省优化营商环境行动方案(2025版)》:该方案提出在国际贸易方面,深化口岸查验单位国际航行船舶联合登临检查机制,实现交叉检查项目的结果互认。扩大真空包装等高新技术货物布控查验模式享惠范围,取消跨境电商出口海外仓企业备案手续,对符合条件的减免税进口货物自动解除监管措施。

  江苏省各地市根据自身产业特点,制定了特色鲜明的直播电商支持政策,主要包括:

  苏州市:苏州市出台《关于支持直播电商高质量发展的若干措施》,对MCN机构引进主播给予最高120万元的一次性奖励;对独家签约年带货销售额5000万元以上、在苏州依法纳税的主播,给予最高100万元的奖励;次年年带货销售额在5000万元以上且年增长超20%的,再给予最高80万元的奖励。同时,鼓励高等院校、职业院校开设直播电商相关课程或设置直播电商相关专业,给予学校最高20万元的一次性资金补助。此外,对市级以上直播电商园区(基地)和直播电商主流平台授权的选品中心,按不超过当年度软硬件投入、场地租赁、装修等费用30%给予补助,最高不超过100万元。

  宿迁市:宿迁市出台《宿迁市电子商务产业发展条例》,这是江苏省首部专门地方性法规。2023年,全市重点监测电商平台直播销售额超过60亿元,参与直播的商品网络零售量1.4亿件,直播场次数超过百万场次,直播商品数超120万个,活跃主播数超过1万人,直播销售额、直播场次等均有明显增长。

  张家港市:张家港市制定《关于促进直播电商经济高质量发展的实施意见(2023-2025)》,围绕打造直播电商强市目标,按照一年见成效、两年上台KAIYUN中国网站阶、三年树品牌的工作要求,大力实施直播电商带动网络零售个十百千倍增计划:到2025年底,建设3个直播电商产业集聚区,打造10个功能完善、模式创新的直播电商基地,培育和引进100家直播电商示范企业,孵化1000名直播电商人才。

  常熟市:常熟市实施万千百十工程,提出孵化一万名主播、培育一千个新零售品牌、引入一百个专业服务机构、打造十个直播基地;同时出台《常熟市电子商务高质量发展行动计划(2023—2025)》,提出到2025年实现电子商务网络零售额突破1200亿元。

  推动作用:各地市的特色政策对直播电商发展产生了显著推动作用。例如,苏州直播电商零售额达1141.6亿元(2024年数据),位居全省第一;南通家纺产业带通过直播电商实现销量增长60%以上;常熟服装产业带2024年直播交易额达772.3亿元;启东海鲜产业带电商销售额占总销售额50%以上。此外,政策还促进了MCN机构集聚、产业带品牌化、人才培养等,为直播电商健康发展提供了制度保障。

  增值税返还:如安徽芜湖、江苏徐州、江西赣州等城市提供增值税返还政策,最高返45%。这类园区大多采用阶梯式返税,即纳税越多,返税比例越高。例如,纳税100万增值税返45万,纳税10万增值税返4.5万。当月缴纳次月返还、法人无需到场,可以有效解决企业高增值税问题。

  所得税返还:如江苏、安徽等城市提供所得税返还政策,最高返28%。这类政策适合企业利润高的情况,可以有效降低企业税负。

  个税返还:如江苏、山东等城市提供个税返还政策,最高返30%。这类政策适合涉及股权转让、高管个税高或想设置员工持股激励平台的情况。

  合规要求:随着2025年《电子商务法》的全面实施,江苏省直播电商企业面临更加严格的合规要求。企业需确保与平台报送的实际销售数据一致,避免因数据不符被追责。同时,需规范财务管理,建立完整的账务制度,真实记录收入、成本、费用等,确保数据可查可核。

  政策效果:税收优惠政策降低了企业运营成本,提高了盈利能力。例如,江苏牛赛网供应链管理有限公司通过税收优惠政策,为产业带生产制造商提供家纺产品跨境出口销售和工厂柔性供应链智能化数字转型孵化服务,月均销售200万件,库存周转率提升40%,物流成本降低25%。

  江苏省直播电商行业发展迅速,已成为全国直播电商发展的先行省份。截至2025年,江苏省直播电商GMV规模预计突破2000亿元,位居全国前列。直播+产业带模式成为核心驱动力,南通家纺、常熟服装、启东海鲜等产业带通过直播电商实现销量增长60%以上,成为全国标杆。然而,行业仍面临人才短缺、基地发展瓶颈、供应链不畅及规范不足等挑战。

  江苏省政府及各地市通过税收优惠、人才培育、园区建设等政策支持直播电商发展,预计到2025年将打造30个以上跨境电商特色产业带。未来,江苏省直播电商将向AI技术深度应用、国际化布局加速及与实体经济深度融合三大方向发展,成为数字经济强省建设的重要支撑。

  加强人才培养与引进:建立政策研究-方案设计-落地实施-动态监控的全流程人才管理体系,加大直播电商人才培养力度。可借鉴常州市联合6所高校每年培养跨境电商相关行业人才800人的模式,建立省级直播电商人才培养基地。同时,优化人才引进政策,吸引全国乃至全球的直播电商人才来江苏发展。

  完善直播基地建设与运营:加强直播基地的规范化建设,建立直播基地评估标准和动态管理机制。可借鉴张家港市直播电商强市目标,打造功能完善、模式创新的直播电商基地。同时,加强直播基地与产业带的协同,解决产销脱节问题。鼓励直播基地引入AI、VR/AR等技术,提升直播体验和效率。

《江苏省直播电商发展全景分析报告(2025)(图6)

  优化供应链适配性:加强产业带与直播电商的供应链协同,推动产业带向柔性供应链转变。可借鉴江苏牛赛网供应链管理有限公司的模式,为产业带提供一站式全链条供应链管理服务。同时,加强冷链物流体系建设,解决生鲜、农产品等产业带的物流难题。推动产业带品牌化发展,提升品牌认知度和市场竞争力。

  健全行业规范与监管体系:加快《直播电商监督管理办法》的正式实施,建立直播电商信用分级管理、数据跨境流动监管等制度。加强直播电商合规培训,提高企业合规意识。建立直播电商消费者权益保护机制,提高纠纷处理效率。加强直播电商数据安全保护,防范数据泄露风险。

  深化政策支持与创新:优化直播电商税收优惠政策,提高政策透明度和稳定性。可借鉴安徽芜湖、江苏徐州等地的增值税返还政策,但需加强业务真实性核查,避免政策滥用。加强直播+乡村振兴政策支持,推动直播电商助力农产品上行和农村产业发展。探索直播电商与制造业深度融合的新模式,推动江苏制造业向江苏智造转型。

  推动技术创新与应用:加大AI、VR/AR、区块链等技术在直播电商中的应用力度,提升直播电商的智能化水平。可借鉴闻闻科技的模式,通过区块链智能合约实现商品全生命周期存证,提高商品信任度。推动直播电商与元宇宙、NFT等新兴技术的融合,探索虚实融合的新型直播电商模式。

  加强国际化布局:推动江苏产业带通过直播电商拓展国际市场,特别是东南亚、中东等一带一路新兴市场。可借鉴南通家纺产业园的模式,引入省市优质国际性展会资源,鼓励企业用足用好各级外经贸激励政策。同时,加强跨境数据安全保护,防范地缘风险。

  促进长三角产业协同:加强与长三角其他省市的产业协同,共同打造世界级产业集群。可借鉴常州举办的长三角新能源汽车产业合作对接会的模式,为产业链企业搭建合作平台,塑造全产业链核心竞争力。

《江苏省直播电商发展全景分析报告(2025)(图7)

  网经社企业库数据显示,收录的江苏省规上直播电商公司主要分布在南京市、徐州市、苏州市、常熟市等地区,其中南京2家、徐州2家、苏州4家、常熟4家。

《江苏省直播电商发展全景分析报告(2025)(图8)

  网经社企业库收录的直播电商企业有初行传媒、淘宝直播、交个朋友、蘑菇街、热度电商、有才传媒、与辉同行、三只羊网络、一酷传媒、麦芽、薄荷文化、点淘、东方甄选、抖音盒子、淘宝直播、斗鱼直播、京东直播、哔哩哔哩、无忧传媒、快手、抖音等。

  网经社深耕数字经济行业18年,长期关注直播电商,旗下直播电商台重点报道、研究与服务的有:1.平台类:淘宝直播、多多直播、京东直播、抖音电商、快手电商、苏宁直播、蘑菇街直播、唯品会直播、小红书直播、哔哩哔哩、视频号;2.MCN类:谦寻文化、美腕、辛有志严选、遥望、交个朋友、无忧传媒、东方甄选、与辉同行、如涵、泰洋川禾、蜂群文化、大禹网络、青藤文化、宸帆、嘻柚互娱、构美、快美、古麦嘉禾、二咖传媒、热度电商、集淘、洋葱视频、侵尘文化、乾派文化、仙梓文化、缇苏、彦祖文化、君盟、白兔控股、愿景未来、优蜜、全尚文化、锐趣文化、三只羊网络、奇东传媒、麦芽传媒、奇光传媒;3.服务商类:有赞、微盟、魔筷科技、蚊子会、小鹅通、商派、大商创、红呗、米络星传媒、众灿互动、银河众星、巨鲸帮帮、云犀直播、影行天下、索象、微赞直播、微吼直播、有播、优大人、蝉妈妈、飞瓜数据;4.电商主播类:李佳琦、蛋蛋、辛巴、罗永浩、董宇辉、时大漂亮、广东夫妇、疯狂小杨哥、太原老葛、蜜蜂惊喜社、香菇来了、贾乃亮、董先生、陈洁kiki、烈儿宝贝、刘媛媛、高芋芋、多余和毛毛姐、小小101、麦小登、老吴很帅、陈三废姐弟、国岳、彩虹夫妇、黄宥明、骆王宇、郝劭文、李宣卓、董洁;5.生活服务电商类:美团 携程。

《江苏省直播电商发展全景分析报告(2025)(图9)

  网经社直播电商台是一站式直播电商门户,旗下运营:行业资讯、行业研究、行业数据等系列频道,提供包括:媒体、报告榜单、融资、会议、营销、培训、供应链融资等。

  特别声明:以上内容(如有图片或视频亦包括在内)为自媒体平台“网易号”用户上传并发布,本平台仅提供信息存储服务。

  林诗栋丢冠后!令人恶心一幕曝光:日本教练决赛行为,遭网友怒批“小人嘴脸”

  特斯拉Model Y L卖爆了!6天卖空一个月产能,工作日顾客挤爆门店

  星舰第十次试飞成功完成历史性starlink卫星模拟部署:一次发射 = 20倍猎鹰9号容量

  贵州22岁女村支书遇车祸不幸身亡,当地正推进工伤认定,表姐:本来说好要做我伴娘

  《编码物候》展览开幕 北京时代美术馆以科学艺术解读数字与生物交织的宇宙节律

  学员来信|中考一分之差与理想高中失之交臂,我用这两个不等式走出焦虑......